网站设计用户体验与实用性的差别

作者:网站建设公司 来源:佛山网站建设日期:2020-11-11 浏览:

网站建设 - 建站教程 - 网页设计 - 网站设计用户体验与实用性的差别
一个好的用户体验究竟是什么?它与可用性易用性的差别有多大?这是从事这份工作后没有停止思考过的一个问题,因为对用户体验不同的解释会导致不同的测量范围。

  定义不同

  可用性和用户体验的定义如下:

  用户体验:一个人在使用某个产品、系统或服务时对于用途或预期用途的认知及响应。

  可用性:一个产品、系统或服务能够在多大程度上在特定使用环境中,被特定用户达到特定目标的有效性、高效性以及满意度。

  这两个定义表明:

  1、可衡量性:在产品、系统或服务的使用过程中或使用过后,可用性和用户体验都是可以衡量的。

  2、衡量维度相似:在用户体验的定义中,一个人的「认知和响应」与满意度在可用性定义中的概念是相似的。尤其是当这个体验是任务相关的时候,用户体验设计是可以被包含在可用性三分量模型中的。

  3、没有明确与时间的相关:ISO9241-11中对于可用性的定义没有提到易学性(可用性随时间的变化),在ISO9241-210中用户体验的定义中,也没有提到通过期望和真实的相互作用,包括反思的经验使得用户体验得到演化。

  实证差异

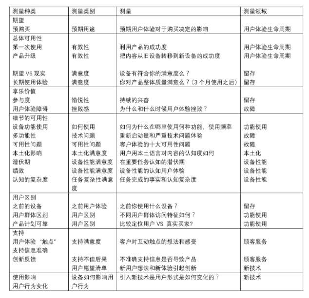
  Ketolo and Roto对诺基亚用户体验信息的需求,询问了高级员工:

  哪些用户体验信息(从我们的定位用户处直接或者间接可测量的数据)是对你们的组织有用的?起到什么样的作用?

  从18个就职于研发,客服,质量部门的回答者中确认了21个需求,K&R把回应根据测量领域分类:

  用户体验生命周期
  留存
  使用功能
  故障
  顾客服务
  本土化
  设备性能
  新技术

  在表格中,需求根据测量领域被重新分类。很显然大多数的测量在传统的以用户为中心的设计方法中是很普遍的,但是有三种测量对于用户体验是特别的:

  预期用户体验对购买决策的影响
  持续的兴奋度
  为什么及何时有用户体验挫败感
佛山网站建设   结论:可用性和用户体验的区别

  1、关注重点不同

  尽管可用性和用户体验的评估没有在某个特定的点上有本质性的区别,但是由于关注重点的不同,一个关注绩效,一个更注重满意度导致了在开发过程中关注不同的点。

  在以用户为中心的设计环境中,典型的可用性问题包括:

  评估整体有效性和高效性,且为此目标设计
  评估用户舒适度和满意度,且为此目标设计
  设计是为了使产品更容易使用,为解决可用性问题而进行评估
  当相关的时候,在现实层面考虑易学性的问题

  在以用户为中心的设计环境中,典型的用户体验问题包括:

  以人们在与一个产品交互直到结束的过程中都做些什么以及为什么这么做为目的设计和评估
  大化的实现刺激、认同以及唤起和联动情感共鸣

  有时候可用性和用户体验被放在两组下进行对比,但是更多的组织更愿意把他们两个放在同一个用户体验情境中。

  2、用户体验的范围更广

  用户体验的概念更扩大化:用户体验包括用户在使用前、中、后期,产生的所有情绪、信仰、编号、认知、生理、心理反应、行为和成就。

  衡量人类反应的范围将会扩大已包含的快乐。衡量的情况将会包含语气使用以及使用后的反思。同样重要的是为了达到提升产品全生命周期的用户体验使得我们提升了通过用户参与的全生命周期的经历的重要性,帮助我们理解做什么可以提升用户体验。

  而可用性研究是关注需求的,体验是排在比较靠后的考虑因素,建立一个符合标准的可接受的评估结果是更重要的。

企业网站建设一条龙
找零度飞易网络公司-fslingdu所做php网站建设方案网站设计网站制作北京上海深圳龙岗衢州兰州常州东营南通济宁桂林淮安烟台长春无锡天津昆山苏州合肥洛阳昆明天津唐山泉州惠州万州新乡商丘台州哈尔滨太原摄影海口随州学校商丘广东湖南广西江西海南广州企业中小企业武汉南山罗湖福田虎门肇庆汕尾汕头广州佛山成都杭州济南重庆福州西安厦门昆山沈阳青岛徐州郑州南京南宁长沙大连淄博石家庄南昌温州珠海番禺顺德三水高明中山东莞合肥江门嘉兴西宁大良容桂伦教勒流陈村均安杏坛龙江乐从北滘祖庙石湾南庄等地区企业网站建设(广告)公司提供专业做网站价格规划书及营销型网站制作,网站建设基础知识

网站建设费用

网站制作电话:137 1543 1176

网站开发QQ:378780108

E-mailsale@ilingdu.cn如何制作网站QQ :378780108

网站建设服务

网站建设公司零度飞易是一家专业网站设计,网站制作、seo优化,网站推广,网站建设的佛山网络运营公司。零度飞易在家具网站建设小家电网站建设服装网站建设电器网站建设机械网站建设等行业的网站设计、网络运营都得到行业认可,在上海深圳北京广州佛山中山东莞地区有着良好的口碑品牌的网站建设公司。我们的使命是打造创新型的网站建设企业,能轻易地开展“互联网+”业务、实现“互联网+企业”的企业愿景。

Hi,Are you ready?

准备好开始了吗?
那就与我们取得联系吧

有一个互联网项目想和我们谈谈吗?您可以填写右边的表格,让我们了解您的项目需求,这是一个良好的开始,我们将会尽快与你取得联系。当然也欢迎您给我们写信或是打电话,让我们听到你的声音!

零度飞易 互联网整合营销

地址:佛山市顺德区大良凤翔商业广场二座670

业务QQ:378780108

策划专线:13715431176

E-mail:sale@ilingdu.cn

合作意向表

您需要的服务

现有网站改版
我需要做微信营销
建设全新的企业网站
要找长期合作公司,需要年度服务
我需要做购物商城
我需要做系统平台

您最关注的地方

对功能要求比较高
对设计创意要求比较高
需要可以购物支付
搜索引擎排名

价格预算

1-3万3-5万5-8万8-10万10万以上大型项目需要招标