据国外某知名网站称,任何一个网站都有98%的流量会流失掉,他们走的时候既不会填写表单,也不会完成购买。这意味着企业失去了与潜在客户建立关系的机会。
可能这些对于你来说只是数据,并没有真切的体会,可能定会对网站的低转化率置之不理,但如果你有一个线下的实体商店,每当有100个人走进来的时候,就有98个人走了出去,而且既没有和店员沟通,也没有购买商品。你会不会非常难过?然而,这正是大多数正在运营的网站商店正在遇到的情况,转化率无法提高。

很多企业在网站建设中,网站转化率的考虑有所欠缺,网站转化率往往成为了弱的一个环节。
大部分企业都会更多的思考产品,他们也会思考怎样给网站带来流量,建立社交媒体账号,购买付费搜索,甚至是印刷广告。而到转化这一层的时候,往往重视度不如之前的工作。还有企业甚至还会研究客户的产品使用经验,想办法让客户为产品给予好的口碑。但是他们经常会忘记位于转化漏斗中间且重要的那部分——网站转化率。
也有少部分人在积极推动转化,但大多数进入了下述两个情况之一。
要么采取非常消极的方式避免过度销售化;
要么采取非常激进的方式,每个地方都在让访问者填写表单,并遮住了网站的核心内容。这并不是好的线上销售方式。
先我们应该先掌握客户的预期,并且使用这个信息来设计一条消息。
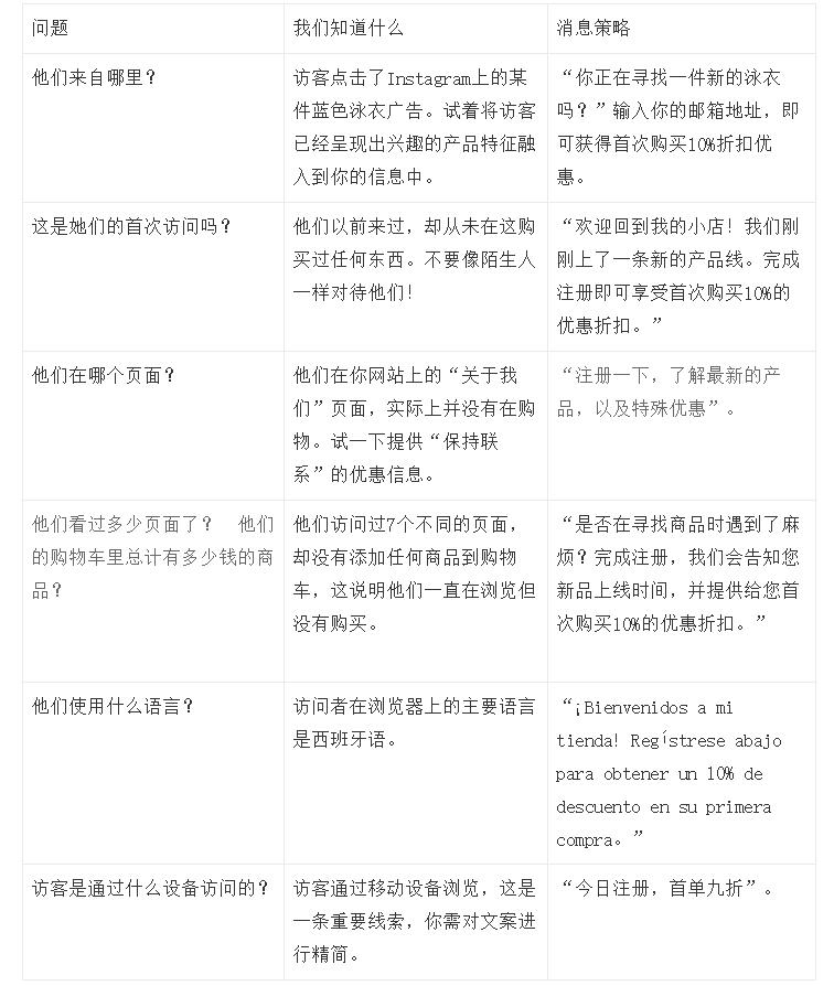
关于网站访客我们知道什么?
根据数字营销技术,我们无需询问就可对网站访问者有所了解。有些人会觉得这有些恐怖,但是对于市场人员来说,这是一座尚未开发的信息资源。例如,我们一般可以回答下列问题:
他们来自哪里?
他们是次来吗?
他们停留在哪个页面?
他们浏览了多少页面?
他们使用的语言是什么?
他们通过什么设备访问的网站?
他们的购物车一共有多少钱?

在获得这些信息之后,你会做些什么?
大部分企业在考虑转化时,会在网站设置一个简单的弹窗表格,但深谙网站转化的人会利用已知的信息设计出针对网站浏览者的定向体验。他们可以基于访问者是谁,做过什么来巧妙的设计出不同的消息。
例如:一家做品牌女装的公司,在电商网站建设时我们可对邮件列表中的新注册用户提供10%的折扣。基于你对一个访问者的不同了解,你传递的核心消息就会随之改变。

如何传递消息?
对网站访客传递消息时,你需要从两个方向考虑——时机和形式。
我们先看看形式:
1、定向展示——大多数网站驱动转化的消息展示形式有以下三种:
弹窗:典型的弹窗展示是出现在网站中间,有时也会在角落里“飞出”。
横条:一个满屏宽度的长条,出现在网页的顶部、或者底部。
横幅:位于网页顶部或者底部的一种更加细微的互动形式,起初是“隐藏”状态,触发后就会在预定时间内卷出可见。

(弹窗的定向展示)
2、交谈
通常,成功的电子商务网站会提供实时的线上客服功能,帮助消费者降低从新商家购买产品带来的焦虑感。网站上有一个“真人”可以达成两个重要目标:
让人们在完成购买之前可以问任何问题。这会激励客户相信自己正在进行正确的决定,尤其是在购买大件商品时。
让他们知道如果订单出现了什么问题,会有一个真实的人出来提供帮助。
这两个因素结合在一起,会让购物者更加可能按下购买按钮。

3、视频
给转化带来巨大提升的第三个消息方式是视频的使用。比起静态图片和文本,视频可以帮助将你的产品带入真实的生活情境中,并让你有机会说明为什么人们应该买这个商品。这里是我喜欢的一个视频案例。

其实是消息的触发:
每条消息在什么时间触发。这里有四个主要的触发方式,将运营活动带给目标受众。
时间触发:由你来决定活动时间,根据一个访客已经在网站呆了多久。你可以在访客登录时立刻展示,也可以在十秒钟之后。
退出触发:这种触发形式正变得流行。通过追踪访客的鼠标移动轨迹,如果发现房客正要离开,就立刻触发活动。
页面浏览比例触发:当访客浏览页面到某个比例的时候,活动被触发。
标签触发:在网页设置合适的定制化标签,或者其他可视化的行动指引按钮,当被点击时,活动会被呈现。
哪一种转化效果知名?
任何通过展示、视频,交谈等方式的组合呈现的定向信息都将提升你的网站转化率。我们研究过数千种活动,发现每种陈列方式和触发方式都是有效的。显而易见,视频的投资会更加耗费资源(时间和金钱),我建议可以从展示和在线交谈的方式开始。当你有了视频之后,再将它升级到产品页面中。
在这些形式中,横幅广告实际上转化效果知名,他们比一个简单的“横条”更加精致,又比打扰用户浏览的弹窗体验更加。另外,我们发现在用户进入网站30秒之内触发活动可以有效的驱动转化。
从近的趋势来看,如果你运营一家线上商店,有效的转化方式实际上是将弹窗与退出触发相结合的“购物节折扣”。简单点说,如果有人正在访问你的商店,并试图关掉浏览器、或者点击退回上一页,此时你可以向用户展示一条消息,提示它如果此时完成注册并继续购物即可给予某个特价优惠。只要用户完成注册,就意味着用户会允许你在未来对其进行市场营销活动。

(退出弹窗)
不需要为每个用户在每个不同的页面分别设计不同的消息。我们建议考虑1-2种典型用户,仅仅为他们创造定向优惠消息。在展开一个完整的网站转化提升计划方案之前,我们需要不断去追踪、测试,并且调整网站运营的计划。
网站优化
企业网站建设一条龙
找零度飞易网络公司-fslingdu所做php
网站建设方案、
网站设计、
网站制作由
北京上海深圳龙岗衢州兰州常州东营南通济宁桂林淮安烟台长春无锡天津昆山苏州合肥贵洛阳昆明天津唐山泉州惠州万州新乡商丘台州哈尔滨太原摄影海口随州学校商丘广东湖南广西江西海南广州企业中小企业武汉南山罗湖福田虎门肇庆汕尾汕头广州佛山成都杭州济南重庆福州西安厦门昆山沈阳青岛徐州郑州南京宁南宁长沙大连淄博石家庄南昌温州珠海番禺顺德南三水高明中山东莞合肥江门嘉兴西宁大良容桂伦教勒流陈村均安杏坛龙江乐从北滘祖庙石湾南庄等地区
企业网站建设(广告)公司提供专业做网站价格规划书及
营销型网站制作,
网站建设基础知识